Workflow

HaelthTech Work Flow Engine

HǣlthTech provides a sophisticated workflow engine to define processes within OMNI. It allows for modelling of processes and to connect and customize integration to external systems.

HǣlthTech workflow engine covers processes such as policyholders on-boarding, claims filing, management, adjustments, pre-authorisation, customer notifications, payments and many more.

Workflow Dashboard

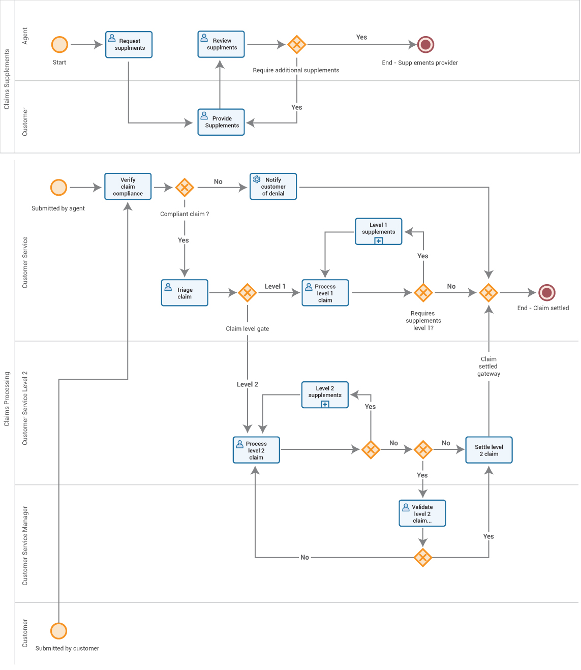
Sample Claim Workflow

Model Powerful Process

Bring business and IT together to model powerful business processes with BPMN

  • Model your processes with the easy-to-use BPMN 2.0 graphical modeller
  • Assign actors and map them to your organisation for routing tasks
  • Manage complex data easily with business data management
  • Collaborate using a shared repository for the process models

Connect and customize

Simplify integration with external systems. Be creative, code freely, and even create your own extensions.

  • Connect to nearly any enterprise system straight out-of-the-box - CRMs, ECMs, ERPs, databases and more
  • Create your own connectors with extensible framework and tooling
  • Integrate easily with open & extensible REST and Java APIs
  • Automatically synchronise your organisation for efficient user management

Build engaging business applications

Transform your processes into highly engaging, personalised business applications.

  • Design rich user interfaces that work on any mobile device
  • Deploy the processes on a powerful, robust execution engine
  • Enable continuous integration and deployment of processes
  • Perform user tasks with Bonita BPM web and mobile portal
  • Create a completely personalised end user application

Adapt easily

Bonita BPM doesn't just make building applications faster - it makes updating them easier, too.

  • Apply changes to your applications in real time, without any interruptions
  • Create ad-hoc tasks "on the fly" for improved process flexibility
  • Handle errors instantly, with the ability to repair and replay or skip failed activities

Scale to enterprise heights

Ensure your business can scale and run smoothly with maximum uptime and minimal disruption

  • Monitor everything, with in-built dashboards and graphical case visualisation
  • Track business KPIs with user-defined business reports
  • Ensure high availability (HA) of your BPM platform through clustering
  • Serve multiple, isolated independent organisations from one multi-tenant enabled platform